Application Guide

Read information to inform your investment, then start your online application.

Read Disclosures

Review the disclosure documents to confirm SOGIF aligns with your objectives, risk profile, and investment horizon.

This helps you make an informed decision and supports compliance with ASIC (Australian Securities and Investments Commission) requirements.

Application Form

Create an account and follow the guided multi-step form.

Your progress saves automatically, so you can complete the application across multiple sessions.

Most applications take less than 10 minutes and are secured with two-factor authentication.

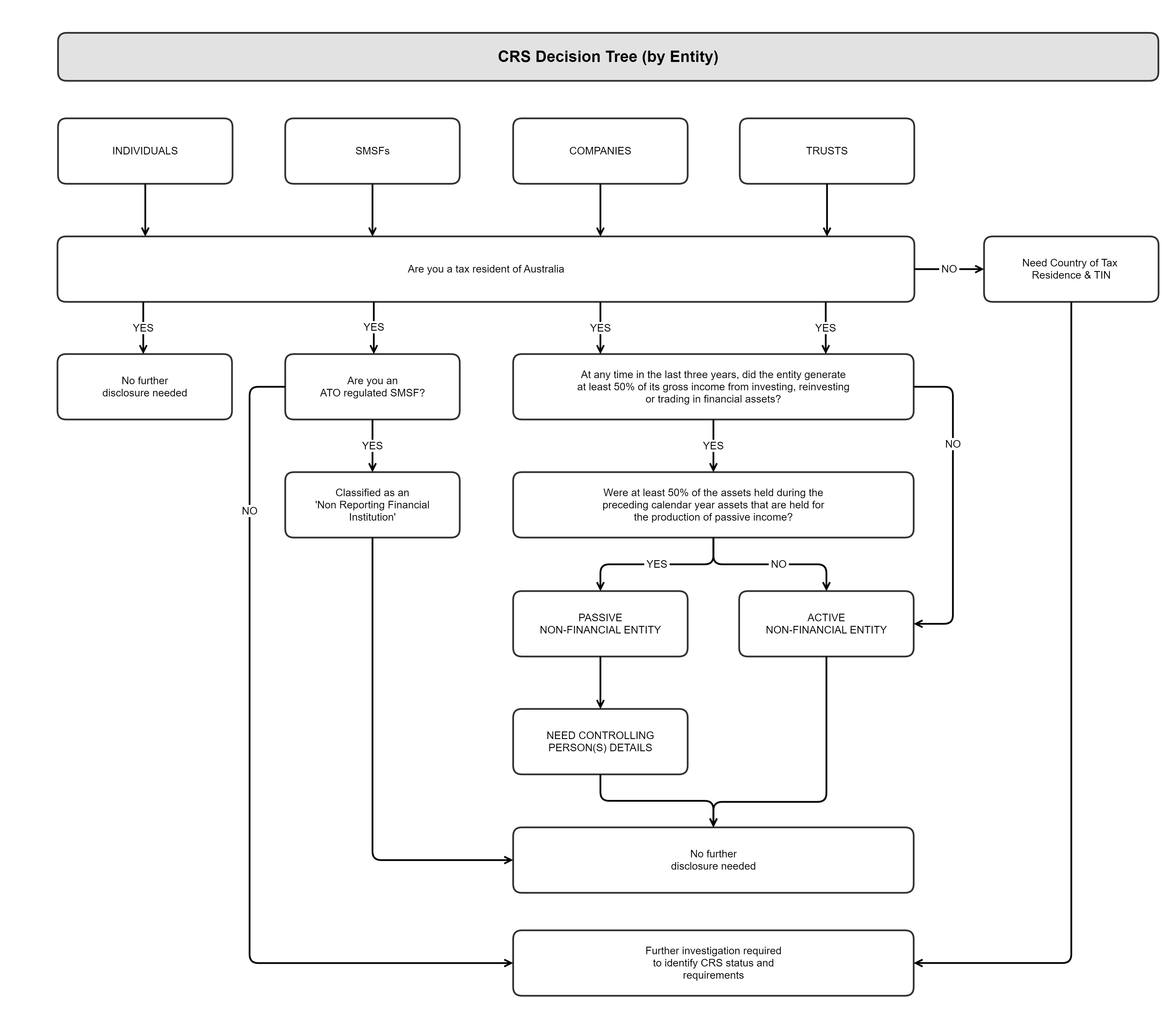
Identification

We verify your identity to comply with Australia’s AML/CTF (Anti-Money Laundering and Counter-Terrorism Financing) requirements and protect the fund. Select your entity type below for specific requirements.

Transfer Funds

Remit funds to finalise your investment. The minimum initial investment is $10,000.

Electronic Funds Transfer

Account Name: Perpetual ACF Strategic Fund

BSB: 062-000

Account Number: 20629806

Description: Transaction Reference Number and Surname (if applicable)

Questions & Support

Need help along the way? Review common questions or contact our team for support during your application.