40 days until the fund closes for 2026:
More info
Performance
Properties
Benefits
News
Resources
Investor Portal
Start Investing
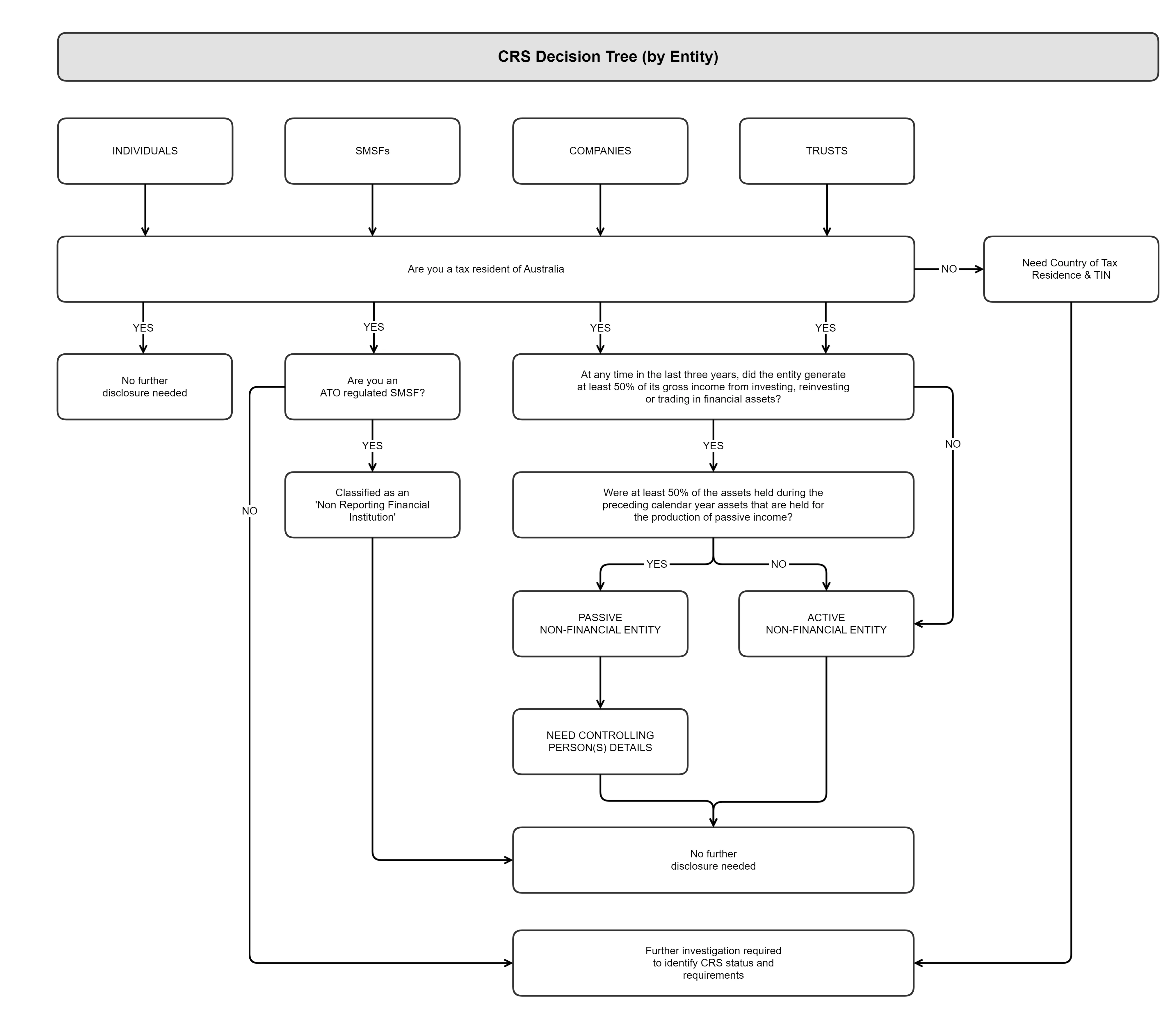
CRS Flowchart
Download